Можно ли самому повлиять на размер дохода в старости?
Да, возможно.С 1 октября 2022 года вступает в силу Указ Президента Республики Беларусь от 27 сентября 2021 года №367 «О добровольном страховании дополнительной накопительной пенсии» (далее – Указ №367), закрепляющий механизм добровольного накопительного пенсионного страхования с финансовой поддержкой государства. Занятым в экономике гражданам предлагается участвовать в новой системе добровольного страхования, чтобы в нетрудоспособном возрасте, помимо традиционных выплат от государства, получать дополнительный доход, своего рода вторую пенсию.
Как будет работать новый механизм страхования?
Как известно, у работника ежемесячно удерживается 1% от заработка в Фонд социальной защиты населения на пенсионное страхование. Суть нового механизма заключается в том, что, помимо этого, работник заключает договор с РУСП «Стравита» и соглашается направлять в пенсионные накопления от 1 до 10 % своего заработка, но уже на свой именной лицевой счет, открытый в страховой компании. Его работодатель в свою очередь должен будет делать то же самое – уплачивать дополнительный взнос в том же размере, но не превышающем 3%. Для работника участие в добровольном накопительном страховании пенсии – это право, а для его работодателя – обязанность. Важно, что новый механизм страхования не повлечет дополнительной нагрузки для нанимателя, так как обязательный страховой взнос на пенсионное страхование будет соразмерно уменьшен.
Например, если человек выбирает тариф страхования 13%. При максимальном тарифе 10% от начисленной зарплаты работника идет в накопление дополнительной пенсии, а еще 3% уплачивает наниматель. Работодатель в этом случае уплачивает ежемесячные обязательные страховые взносы на пенсионное страхование в бюджет фонда не 28%, а за вычетом этих 3% – т.е. 25%. В итоге, в сумме размер взносов, как и ранее составит 28%.
Важно понимать, что пониженный размер обязательных страховых взносов на пенсионное страхование, перечисляемый в бюджет фонда, за работающего гражданина никак не отразится на размере его будущей трудовой пенсии.
Если человек передумал участвовать в новой системе, то он имеет право в любой момент в течение срока дополнительного накопительного пенсионного страхования приостановить свое участие, а затем вернуться. Кроме того, один раз в год у него есть право изменить размер тарифа в сторону увеличения или уменьшения.
Кто может участвовать в новом страховании?
Участвовать в дополнительном накопительном пенсионном страховании могут работающие граждане при условии, что:
– за них работодателем уплачиваются обязательные страховые взносы на пенсионное страхование;
– на дату начала срока дополнительного накопительного пенсионного страхования до достижения ими общеустановленного пенсионного возраста остается не менее 3 лет.
Как начать участвовать в страховании дополнительной накопительной пенсии?
Добровольное страхование дополнительной накопительной пенсии будет осуществлять РУСП «Стравита». С 1 октября 2022 года у работающего гражданина возникает право обратиться в офис страховщика подать заявление и заключить договор. Сделать это можно при личном визите в страховую организацию или в электронном виде через официальный сайт страховой компании. Инициатором заключения договора может быть только сам работник, который самостоятельно выбирает тариф взносаи срок получения дополнительной пенсии – в течение 5 или 10 лет после достижения общеустановленного пенсионного возраста. О заключении договора и участии в новой программе необходимо уведомить работодателя. После заключения договора на работника открывается именной лицевой счет для зачисления дополнительных взносов на накопительную пенсию.
Предусмотрено ли наследование накопительной пенсии?
Да, предусмотрено. Накопления по страхованию дополнительной пенсии наследуются по закону. В случае, если страхователь не дожил до общеустановленного пенсионного возраста, то наследникам выплачивается накопленная сумма, включая доходность и бонус, за вычетом расходов страховщика на ведение дела по добровольному страхованию дополнительной накопительной пенсии. Если человек вышел на пенсию, но через какое-то время ушел из жизни, всё, что причитается ему по договору, наследники также получат.
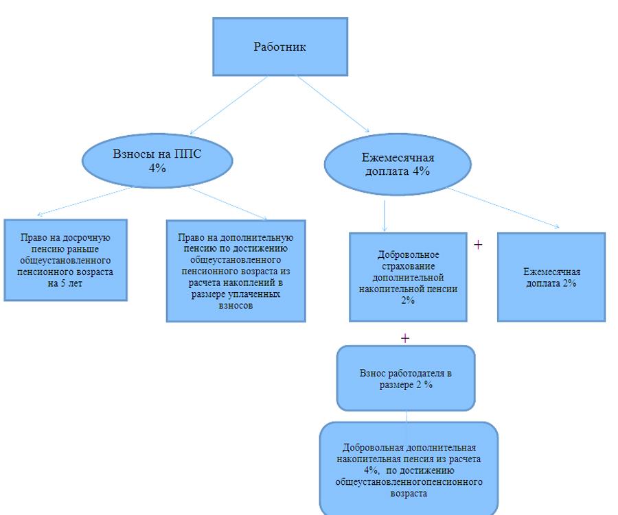
Особый интерес новый механизм добровольного накопительного пенсионного страхования должен вызвать у работников, подлежащих профессиональному пенсионному страхованию (далее – ППС), которые имеют право выбора доплаты к заработной плате вместо права на профессиональную пенсию в будущем, согласно пп.1.2. п.1 Указа Президента Республики Беларусь от 25.09.2013 №441 «О некоторых вопросах профессионального пенсионного страхования и пенсионного обеспечения». Это касается работников, у которых специальный стаж работы до 1 января 2009 года отсутствует или составляет менее половины требуемого для назначения пенсии по возрасту за работу с особыми условиями труда или пенсии за выслугу лет.
Выбор доплаты по Указу №441 дает возможность работникам направить часть полученных денежных средств (или все полученные средства) для участия в новом виде страхования. Рассмотрим преимущества выбора «доплата – накопительная пенсия» на примере педагогического работника. Так, размер взносов на ППС для педагогических работников составляет 4%.

Работник выбрал доплату к заработной плате вместо права на ППС, учитываем, что размер ежемесячной доплаты к заработной плате не может быть менее суммы взносов на ППС. В случае участия в добровольном страховании дополнительной накопительной пенсии гражданин, выбрав тариф взноса, например 2%, будет иметь накопление на дополнительную пенсию в размере 4%, так 2% будет удерживаться с его заработной платы и соразмерно 2% будет отчислять работодатель. Оставшиеся 2% это дополнительный текущий ежемесячный доход. Таким образом, работник накапливает дополнительную пенсию в размере 4%, как и размер взносов на ППС до выбора доплаты, и плюс уже сегодня имеет прибавку к заработной плате в размере еще 2%.
Можно ли расторгнуть (прервать) договор и забрать деньги раньше наступления пенсионного возраста?
Забрать денежные средства досрочно нельзя (за исключением случаев установления работнику в период до достижения общего пенсионного возраста 1 или 2 группы инвалидности). Но прекратить уплату страховых взносов можно. В этом случае накопленная сумма фиксируется, на нее продолжает начисляться доходность. Выплата будет осуществляться только после наступления общеустановленного пенсионного возраста, исходя из накопленных средств.
От чего зависит сумма дополнительной пенсии?
Сумма накоплений будет зависеть от ряда факторов: срока страхования, суммы отчислений, периода выплаты дополнительной пенсии, размера ставки рефинансирования, размера заработной платы работника, инвестиционной политики страховщика.
В целом новая программа сочетает интересы работника, работодателя и государства:
– плюс для работника – доступный и понятный механизм формирования дополнительной пенсии с финансовой поддержкой государства и гарантия пенсионных накоплений;
– плюс для работодателя – отсутствие дополнительной финансовой нагрузки;
– плюс для государства – формирование долгосрочного инвестиционного ресурса для экономики.
Забота о будущей пенсии должна стать привычной для каждого человека. Новая система добровольного страхования дополнительной накопительной пенсии заставляет каждого гражданина задуматься над собственной стратегией подготовки к старости.
Подробную информацию можно получить в Слуцком районном отделе Фонда социальной защиты населения по адресу: г. Слуцк, ул. Ленина, 181 и по телефонам 2-58-01, 6-30-22 с 8.30 до 17.30, обед с 13.00 до 14.00, суббота, воскресенье – выходной.
Слуцкий райотдел МОУ ФСЗН.